top of page
BALANÇO DE MASSA
Hipóteses:
H1: Considera-se que a reação principal para geração da gasolina que ocorre no Riser é: C10H22 --> C6H12 + C4H10
H2: A alimentação, isto é, a capacidade de processamento de uma unidade de FCC é de 375 mil L/h
H3: O rendimento total de formação de gasolina é de 49,5 wt%[10]
H4: 16 wt% é transformado em coque [10]
H5: 20% wt% é transformado em LCO [10]
H6: 100% do catalisador é separado dos vapores craqueados no ciclone
H7: 100% da gasolina é formada por carbono C6 [10]
H8: Não há vazamentos na unidade de FCC nem perdas de produtos obtidos na refinaria até o fim do processo
H9: Todo o coque está no catalisador
H10: Não há vapores que ficam adsorvidos no catalisador
H11: Considera-se o coque como C(s),
H12: A combustão que ocorre no regenerador é completa
H13: O soprador insere 22% de O2 e 78% de N2 em massa
H14: GLP é 100% C4H10
H15: A razão catalisador:gasolina no riser é, em massa, 5:1
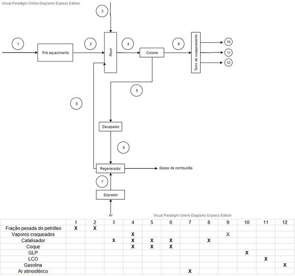
H16: Simplificou-se o diagrama para o abaixo, para que fosse possível realizar o balanceamento:

Link para a planilha com o balanceamento e memorial:
Tabela FCC.xlsx
bottom of page