top of page
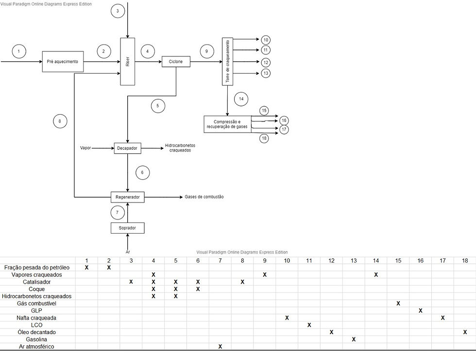
FIGURA 2: Esquema geral do início do processo de FCC

Fonte: DO BRASIL; ARAÚJO; DE SOUSA, 2011, p. 139
A
B
C
D
E
F
G
Diagrama de blocos

Tabela 1 - Tipos de fenômenos presentes no processo (Fonte: Acervo pessoal)

X
bottom of page
FIGURA 2: Esquema geral do início do processo de FCC
Fonte: DO BRASIL; ARAÚJO; DE SOUSA, 2011, p. 139
Tabela 1 - Tipos de fenômenos presentes no processo (Fonte: Acervo pessoal)